MIMETAS publishes breakthrough study on 3D blood-brain barrier model with unidirectional flow

Scientists at MIMETAS have published a new study describing a scalable, self-assembling human blood-brain barrier (BBB) model that combines physiological relevance with high-throughput capability. The study introduces a 3D brain microvasculature model under unidirectional flow, developed using the OrganoPlate® Graft 48 UF platform and supported by MIMETAS' Uniflow technology.

Image Credit: MIMETAS

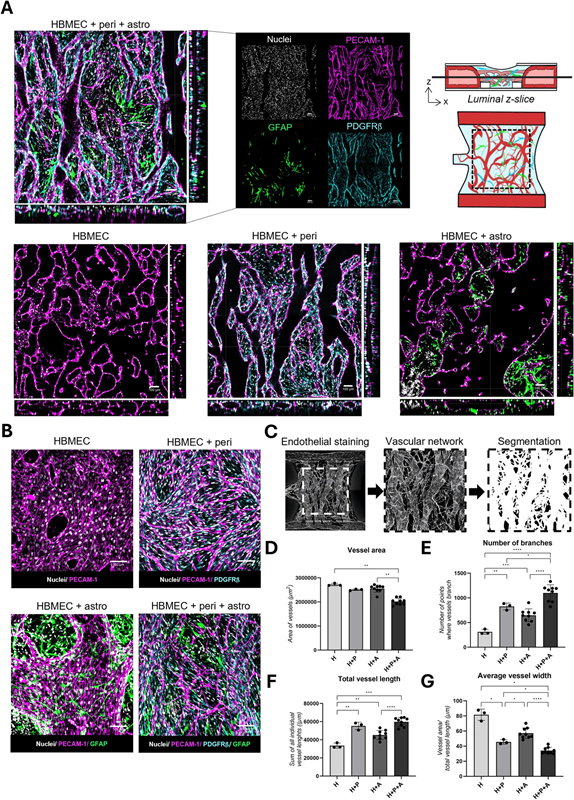
The blood-brain barrier plays a critical role in maintaining central nervous system health, while also representing a major challenge for drug development and to study neurological diseases. In this work, MIMETAS scientists present a human in vitro BBB model composed of primary brain microvascular endothelial cells, pericytes, and astrocytes, which self-organize into perfusable vascular networks that remain viable for at least 14 days.

Unlike many existing BBB-on-a-chip systems, the model supports gravity-driven, unidirectional perfusion without pumps or syringes, better mimicking physiological cerebral blood flow. The system also enables 48 BBB networks to be cultured in parallel on a single plate, making the system suitable for higher-throughput studies.

Comprehensive characterization showed that co-culture with pericytes and astrocytes significantly improves barrier function and vascular organization. Triculture networks exhibited smaller vessel diameters, increased branching, tighter barrier integrity, and stronger alignment with flow direction compared to endothelial monocultures. Functional assays confirmed robust perfusion, retention of high-molecular-weight tracers, and consistent unidirectional flow through the microvasculature.

This combination of physiological relevance, scalability, and ease of use positions the model as a powerful tool for studying BBB biology in health and disease. Potential applications include drug permeability and delivery studies, investigation of BBB dysfunction in neurological disorders such as stroke or neuroinflammation, and assessment of BBB-restorative therapies.

Source:

Comments

The opinions expressed here are the views of the writer and do not necessarily reflect the views and opinions of News Medical.
Comments are closed

While we only use edited and approved content for Azthena answers, it may on occasions provide incorrect responses. Please confirm any data provided with the related suppliers or authors. We do not provide medical advice, if you search for medical information you must always consult a medical professional before acting on any information provided.

Your questions, but not your email details will be shared with OpenAI and retained for 30 days in accordance with their privacy principles.

Please do not ask questions that use sensitive or confidential information.

Read the full Terms & Conditions.

You might also like...
Northwestern engineers create artificial neurons that communicate with living cells